中国科学院地理科学与资源研究所学术期刊中心劳务派遣制招聘启事
“中国科学院地理科学与资源研究所学术期刊中心”(以下简称“学术期刊中心”)有地理资源类期刊12种,包括《地理学报》等地理类期刊9种(含电子刊1种)、《自然资源学报》等资源类期刊3种,是地理资源学术期刊论文与数据出版的重要平台,是国家地球系统科学数据中心数据出版分中心。《全球变化数据学报(中英文)》编辑部是《全球变化数据学报(中英文)》和《全球变化数据仓储电子杂志(中英文)》的出版单位,是世界数据中心“全球变化科学研究数据出版系统”所在地,是对地观测国家科学数据中心数据出版分中心,中国地球观测数据出版分中心;该出版系统曾二次获得联合国世界信息峰会奖(2018,2021,电子科学组冠军奖)。根据2021年中国科技信息情报所发布的数据,《地理学报》期刊影响因子6.290,连续四年全国排名第一;《地理学报》中英文版双双荣获“中国最具国际影响力学术期刊(TOP5%)”。《地理研究》《自然资源学报》《资源科学》《地理科学进展》《资源与生态学报(英文版)》荣获“中国国际影响力优秀学术期刊(TOP10%)”,《地理学报》《自然资源学报》双双荣获“百种中国杰出学术期刊”。作为我国地理资源期刊集群数据共享与服务的“中国地理资源期刊网”平台,实现了电脑、ipad、手机等设备一体化的终端呈现,实现了专家库、作者信息库等资源的共享,实现了编辑的办公自动化、网络化,实现了期刊论文生产的自动化和网络发布的数字化和多媒体化。2019年《地理学报》《Journal of Geographical Sciences》入选中国科技期刊卓越行动计划梯队期刊类项目、《全球变化数据仓储电子杂志(中英文)》入选中国科技期刊卓越行动计划高起点新刊类项目;中国地理资源刊群和光学刊群、物理刊群一起作为中国科学院高水平刊群入选中国科技期刊卓越行动计划集群化试点项目。
因工作需要,“学术期刊中心”现对外公开招聘工作人员若干名(以劳务派遣形式管理),欢迎有志于从事本领域科学数据出版和传播、学术期刊编辑与期刊集群共享服务相关工作的青年应招。
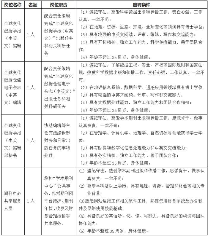
一、 岗位名称和应聘条件

二、申请程序及提交材料
1、申请者须在规定时间内通过电子邮件或普通邮件,提交个人申请书(重点说明申请理由、未来工作计划及要求)。
2、申请者须随邮件提交个人简历、本科或硕士及以上学位证书的复印件、本科或硕士及以上学位论文摘要、。
3、申请者如有相关成果,须提供成果目录、简介,并说明申请者本人在其中所发挥的作用。
三、相关待遇
1、薪资面议,入职后按工作能力进行调整。
2、按有关程序,由劳务派遣公司与拟用工人员签订劳动合同,并缴纳社会保险、住房公积金等。
四、报名截止日期
报名截止日期2022年5月30日。
五、联系方式与单位地址
联系人:
于老师,邮件:yuxf@igsnrr.ac.cn; 电话:010-64889447
通信地址:
北京市朝阳区大屯路甲11号,邮编:100101;中国科学院地理科学与资源研究所
附件下载: